Skip to content
  • Shqip
  • English
  • Asistenca
  • Programi i Transparencës
  • Facebook
  • Twitter
  • Instagram
  • Open Search Window
QKB
  • Rreth Nesh
    • Historiku
    • Legjislacioni
    • Struktura
    • Programi i Transparencës
  • Regjistrat
    • Regjistri Tregtar
    • Regjistri i Leje Licencave
    • Regjistri i Pronarëve Përfitues
  • Udhëzues
    • Regjistri Tregtar
    • Regjistri i Leje Licencave
    • Regjistri i Pronarëve Përfitues
    • Shërbime e-Albania
    • Pyetje të shpeshta
  • Publikime
    • Shpallje
    • Raporte vjetore
  • E-shërbime
    • e-Albania
    • Shërbime dytësore
  • Media
    • Aktivitete
    • Projekte
    • Lajme & Njoftime
  • Kontakt
    • Kontakto
    • Asistenca
Home Struktura

Struktura

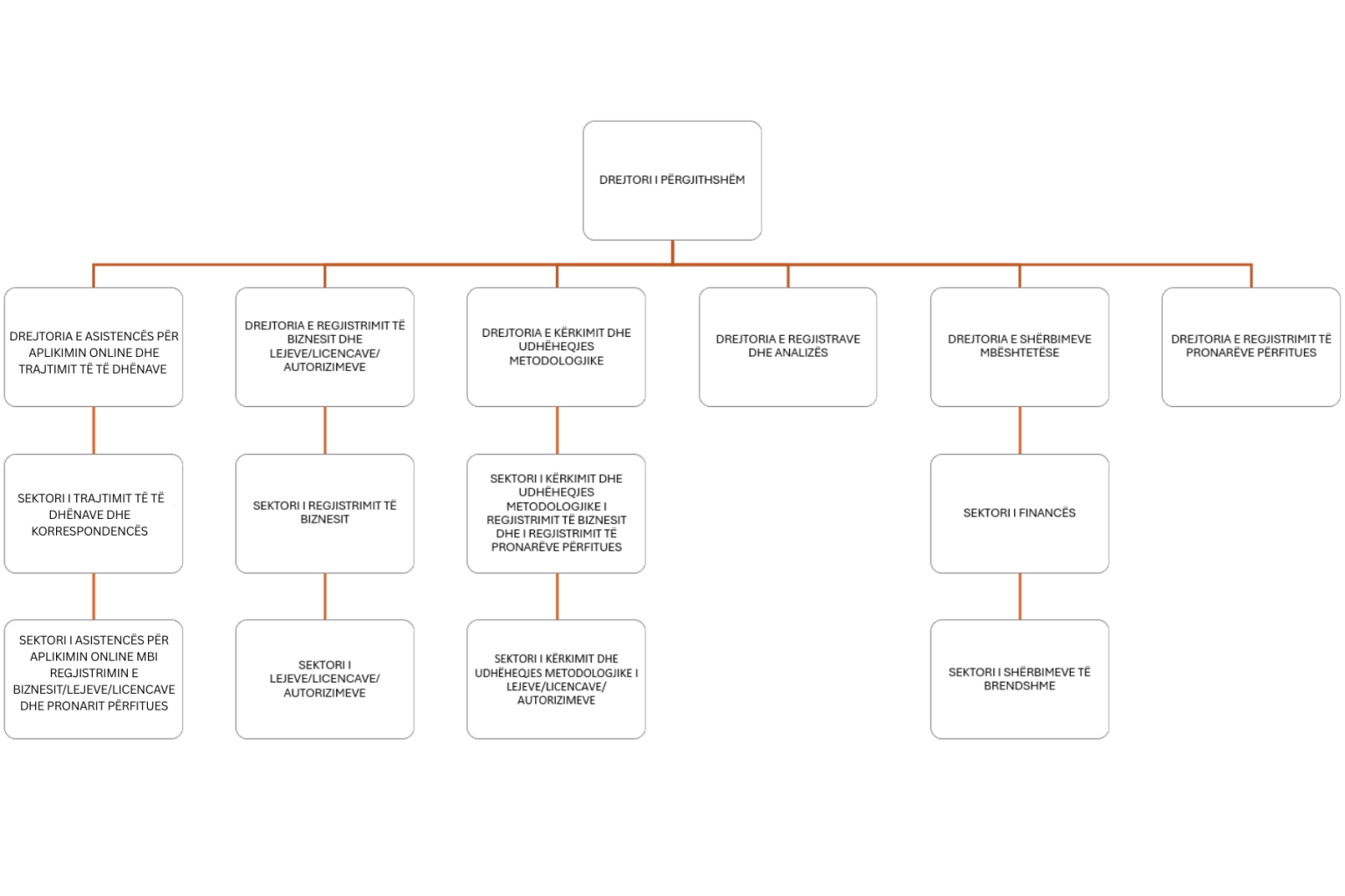
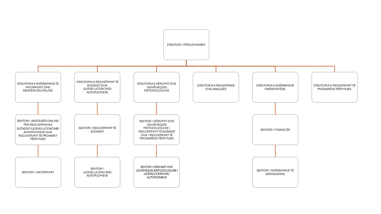
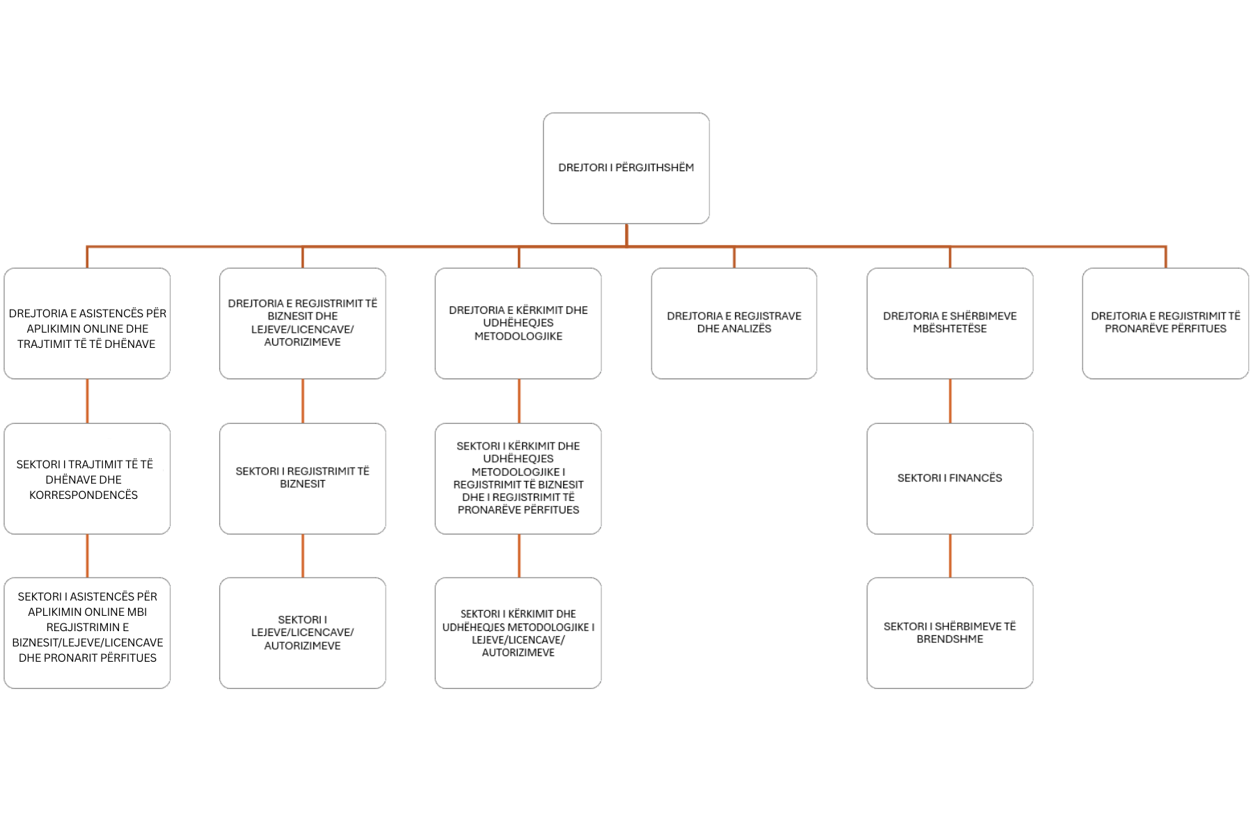
Urdhri Nr.80, date 10.05.2022 “ Për një Ndryshim në Urdhrin 136, date 29.10.2020 “ Për Miratimin e Strukturës dhe të Organikës së Qendrës Kombëtare të Biznesit”

QKB

QENDRA KOMBËTARE E BIZNESIT

Adresa: Bulevardi “Zhan D’Ark”, Prona nr.33, Shtëpia e Ushtarakëve, Tiranë

LIDHJE TË SHPEJTA

Ministria e Ekonomisë dhe Inovacionit

Drejtoria e Përgjithshme e Tatimeve

E-Albania

ÇERTIFIKIME

Standarti ISO 9001:2015

 

Çertifikatë vlerësimi nga IDRA

Biznesi juaj, një klik larg.

  • Facebook
  • Twitter
  • Instagram
  • Open Search Window
Politikat e Privatësisë
Copyright © 2025 • Qendra Kombëtare e Biznesit
Close Search Window
↑