Skip to content
  • Shqip
  • English
  • Support
  • Transparency program
  • Facebook
  • Twitter
  • Instagram
  • Open Search Window
QKB
  • About Us
    • History
    • Legislation
    • Structure
    • Transparency program
  • Registers
    • Business Register
    • Permits Licenses Authorizations
    • Beneficial Owners Registry
  • Guidelines
    • Business Register
    • Permits Licenses Authorizations
    • Beneficial Owners Registry
  • Publications
    • Annual report
  • E-Sherbime
  • Media
    • Activities
    • Projects
    • News
  • Contact
    • Contact
    • Support
Home Structure

Structure

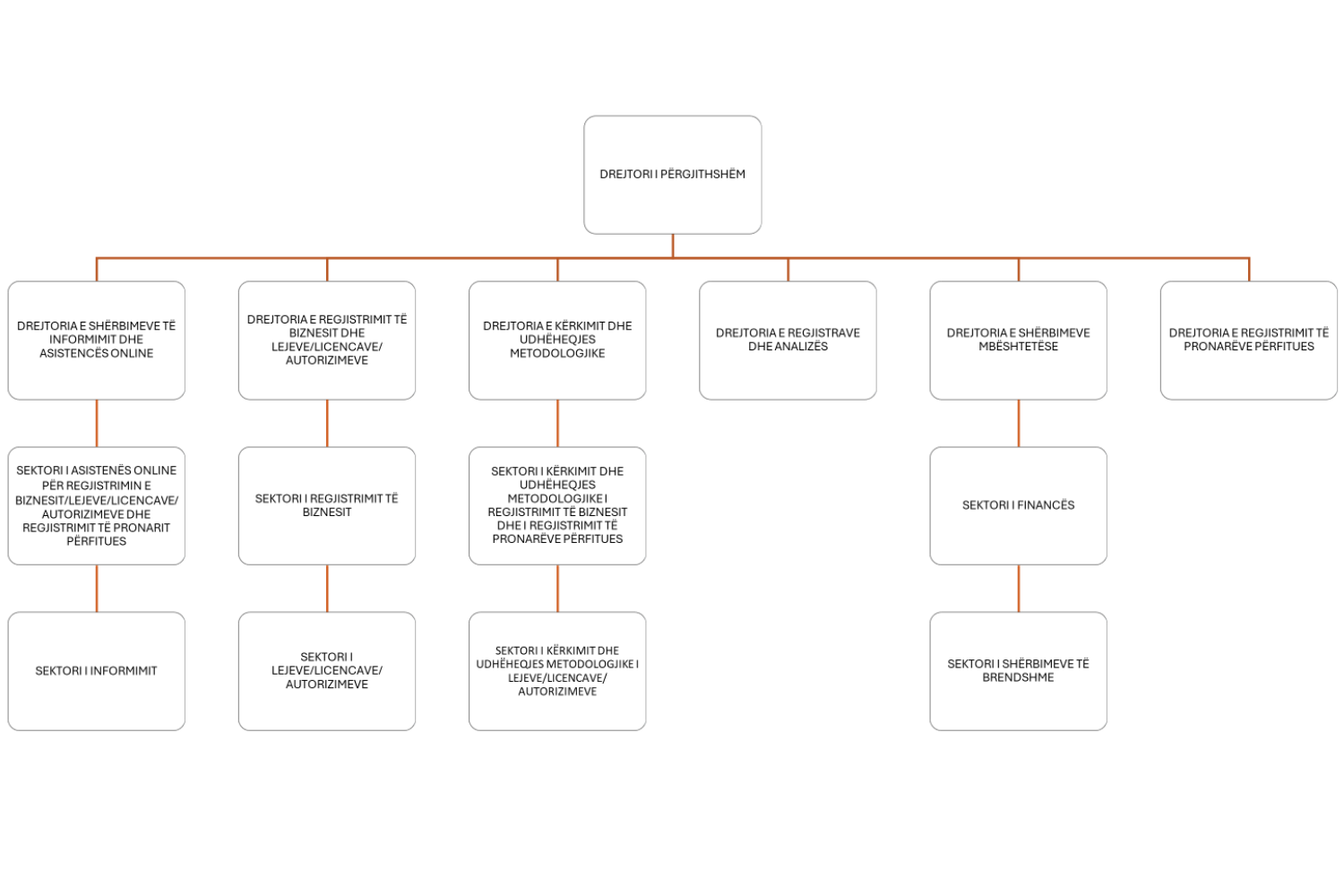
Urdhri Nr.80, date 10.05.2022 “ Për një Ndryshim në Urdhrin 136, date 29.10.2020 “ Për Miratimin e Strukturës dhe të Organikës së Qendrës Kombëtare të Biznesit”

QKB

NATIONAL BUSINESS CENTER

Address: “Zhan D’Ark” Boulevard, Property No. 33, House of the Military, Tirana

QUICK CONNECTION

Ministry of Economy and Innovation

General Directorate
of Taxes

E-Albania

CERTIFICATIONS

Standarti ISO 9001:2015

 

Çertifikatë vlerësimi nga IDRA

Biznesi juaj, një klik larg.

  • Facebook
  • Twitter
  • Instagram
  • Open Search Window
Politikat e Privatësisë
Copyright © 2025 • Qendra Kombëtare e Biznesit
Close Search Window
↑